首页
关于亚升
产品中心
应用领域
新闻资讯
服务支持
联系我们
|
电话:
首页
关于亚升
产品中心
应用领域
新闻资讯
服务支持
联系我们
您的位置:
首页
>>
产品中心
>>
控制与保护开关
消防机械应急装置
双电源自动转换开关
控制与保护开关
保护器
YCPS控制与保护开关
>
首页
>>
产品中心
>>
控制与保护开关
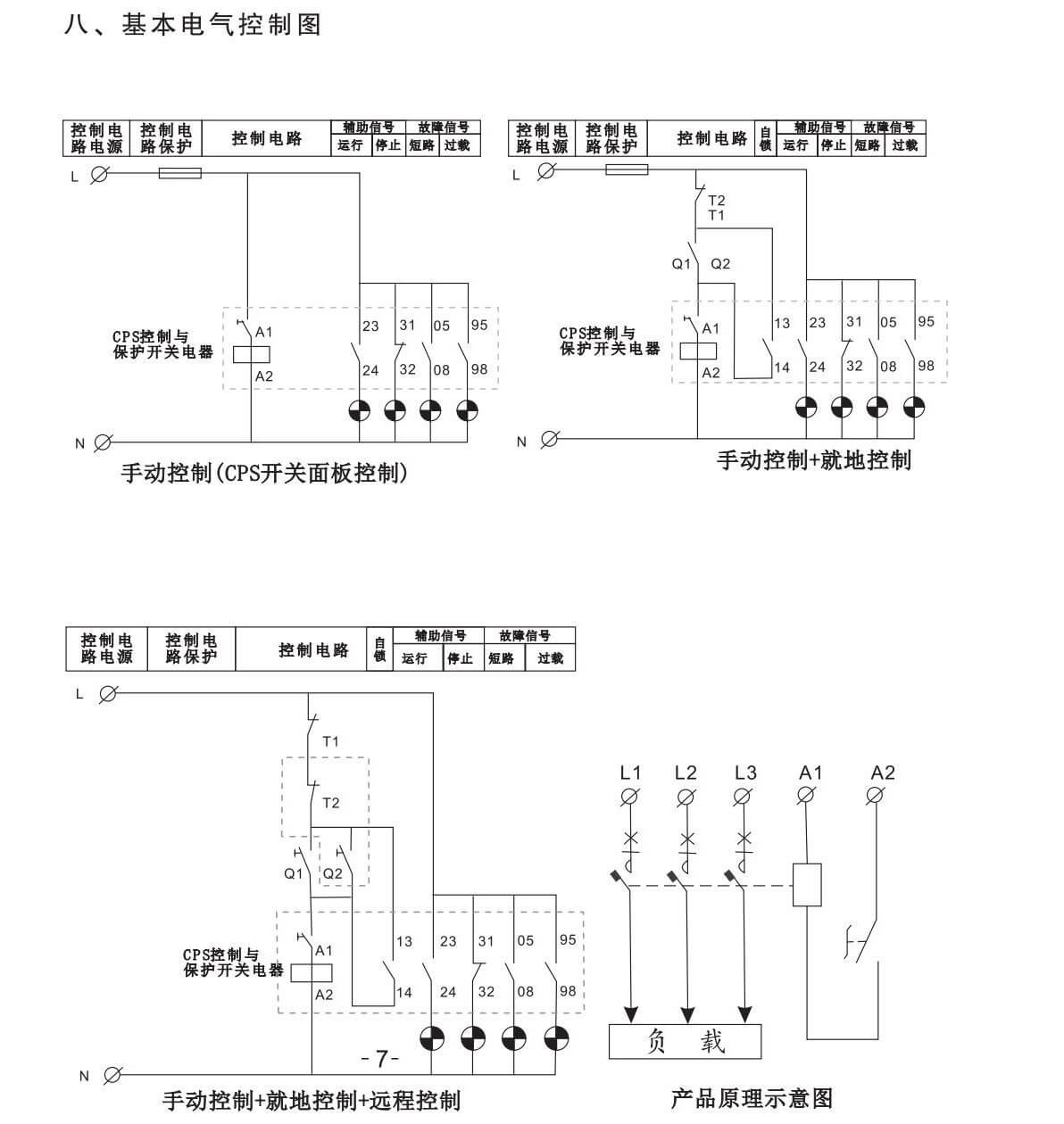
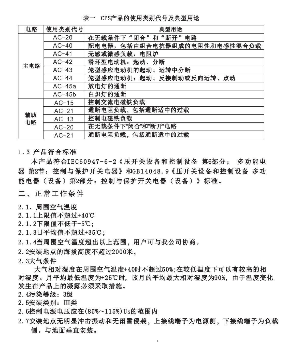
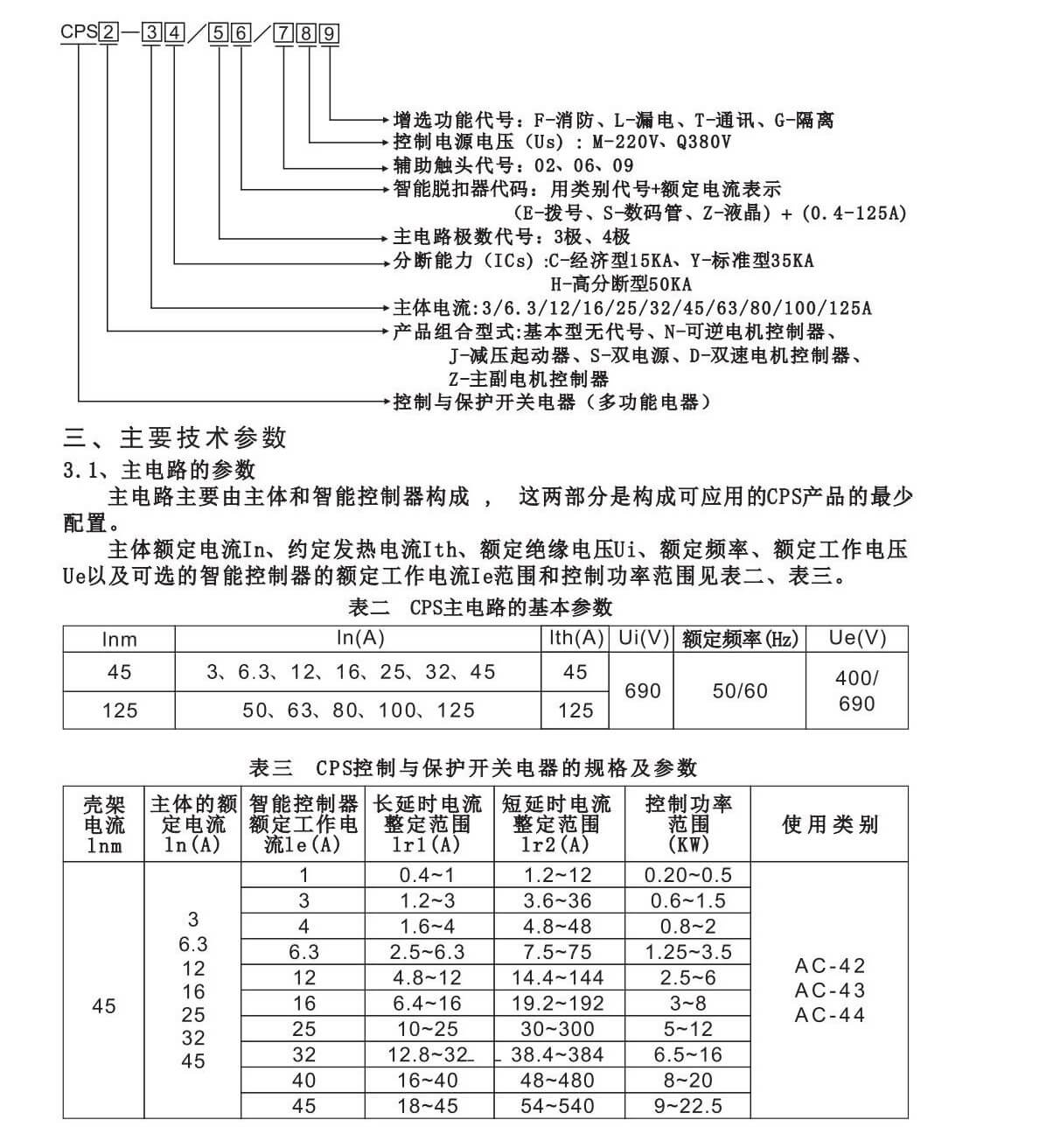
CPS系列控制与保护开关电器,主要用于交流50Hz(60Hz)额定工作电压至690V,主体额定电流自3A至125A(智能控制器可调工作电流0.4A至125A)的电力系统中接通、承载和分离正常条件下(包括规定的过载条件)的电流,也能够接通、承载并分析规定条件下的非正常电流(如短路电流等)
联系我们
热线电话
产品详情
上一篇
下一篇
返回
推荐产品
YSM-125/4P双电源自动转换开关
YSM-63/4P双电源自动转换开关
YSG-125/4P双电源自动转换开关带锁
YSG-125/4P双电源自动转换开关
YCPS控制与保护开关
自动复位过欠压延时保护器63型
自动复位过欠压延时保护器100型
YSD-40电涌保护器
(工作日 7×24)